你好,我是宫文学。今天这一讲,我们继续来探究MySQL编译器。
通过上一讲的学习,你已经了解了MySQL编译器是怎么做词法和语法分析的了。那么在做完语法分析以后,MySQL编译器又继续做了哪些处理,才能成功地执行这个SQL语句呢?
所以今天,我就带你来探索一下MySQL的实现机制,我会把重点放在SQL的语义分析和优化机制上。当你学完以后,你就能真正理解以下这些问题了:
好,让我们开始今天的探究吧。不过,在讨论MySQL的编译过程之前,我想先带你了解一下MySQL会用到的一些重要的数据结构,因为你在解读代码的过程中经常会见到它们。
第一组数据结构,是下图中的几个重要的类或结构体,包括线程、保存编译上下文信息的LEX,以及保存编译结果SELECT_LEX_UNIT和SELECT_LEX。

图1:MySQL编译器的中的几个重要的类和结构体
首先是THD,也就是线程对象。对于每一个客户端的连接,MySQL编译器都会启动一个线程来处理它的查询请求。
THD中的一个重要数据成员是LEX对象。你可以把LEX对象想象成是编译SQL语句的工作区,保存了SQL语句编译过程中的上下文信息,编译器会把编译的成果放在这里,而编译过程中所需要的信息也是从这里查找。
在把SQL语句解析完毕以后,编译器会形成一些结构化的对象来表示一个查询。其中SELECT_LEX_UNIT结构体,就代表了一个查询表达式(Query Expression)。一个查询表达式可能包含了多个查询块,比如使用UNION的情况。
而SELECT_LEX则代表一个基本的查询块(Query Block),它里面的信息包括了所有的列和表达式、查询用到的表、where条件等。在SELECT_LEX中会保存查询块中涉及的表、字段和表达式等,它们也都有对应的数据结构。
第二组需要了解的数据结构,是表示表、字段等信息的对象。Table_ident对象保存了表的信息,包括数据库名、表名和所在的查询语句(SELECT_LEX_UNIT对象)。

图2:Table_indent对象,代表一个表
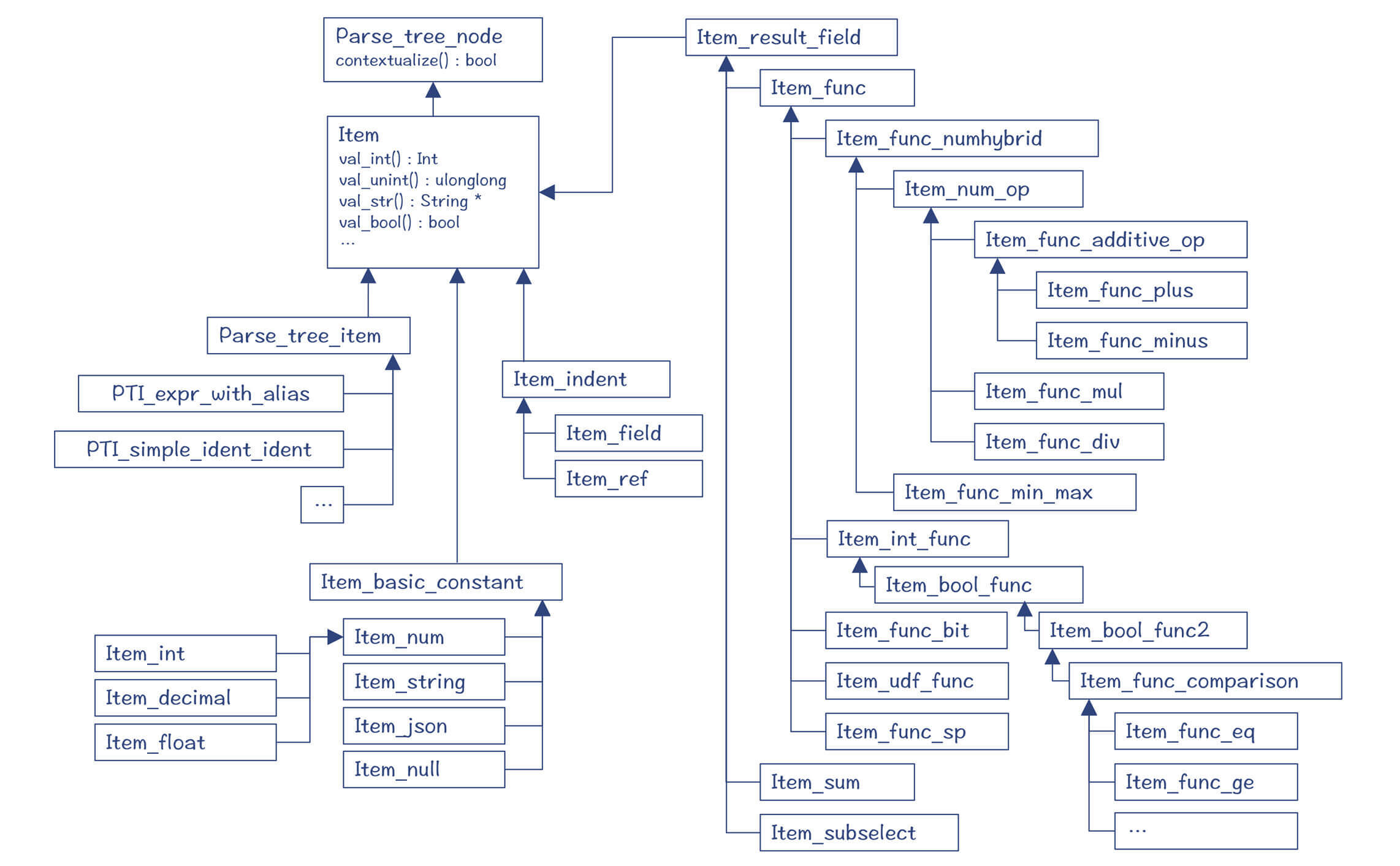
而字段和表达式等表示一个值的对象,用Item及其子类来表示。SQL语句中的每个字段、每个计算字段,最后都对应一个Item。where条件,其实也是用一个Item就能表示。具体包括:

图3:Item及其子类
好了,上面这些就是MySQL会用到的最核心的一些数据结构了。接下来的编译工作,就会生成和处理上述的数据结构。
我们先来看一下MySQL编译器的上下文分析工作。
你已经知道,语法分析仅仅完成的是上下文无关的分析,还有很多的工作,需要基于上下文来做处理。这些工作,就属于语义分析。
MySQL编译器中,每个AST节点,都会有一个contextualize()方法。从这个方法的名称来看,你就能知道它是做上下文处理的(contextualize,置于上下文中)。
对一个Select语句来说,编译器会调用其根节点PT_select_stmt的contextualize()方法,从而深度遍历整个AST,并调用每个节点的contextualize()方法。
那么,MySQL编译器的上下文处理,都完成了什么工作呢?
首先,是检查数据库名、表名和字段名是否符合格式要求(在table.cc中实现)。
比如,MySQL会规定表名、字段名等名称不能超过64个字符,字段名不能包含ASCII值为255的字符,等等。这些规则在词法分析阶段是不检查的,要留在语义分析阶段检查。
然后,创建并填充SELECT_LEX_UNIT和SELECT_LEX对象。
前面我提到了,SELECT_LEX_UNIT和SELECT_LEX中,保存了查询表达式和查询块所需的所有信息,依据这些信息,MySQL就可以执行实际的数据库查询操作。
那么,在contextualize的过程中,编译器就会生成上述对象,并填充它们的成员信息。
比如,对于查询中用到的表,在语法分析阶段就会生成Table_ident对象。但其中的数据库名称可能是缺失的,那么在上下文的分析处理当中,就会被编译器设置成当前连接所采用的默认数据库。这个信息可以从线程对象(THD)中获得,因为每个线程对应了一个数据库连接,而每个数据库连接是针对一个具体的数据库的。
好了,经过上下文分析的编译阶段以后,我们就拥有了可以执行查询的SELECT_LEX_UNIT和SELECT_LEX对象。可是,你可能会注意到一个问题:为什么在语义分析阶段,MySQL没有做引用的消解呢?不要着急,接下来我就给你揭晓这个答案。
我们在SQL语句中,会用到数据库名、表名、列名、表的别名、列的别名等信息,编译器肯定也需要检查它们是不是正确的。这就是引用消解(或名称消解)的过程。一般编译器是在语义分析阶段来做这项工作的,而MySQL是在执行SQL命令的时候才做引用消解。
引用消解的入口是在SQL命令的的prepare()方法中,它会去检查表名、列名都对不对。
通过GDB调试工具,我们可以跟踪编译器做引用消解的过程。你可以在my_message_sql()函数处设个断点,然后写个SQL语句,故意使用错误的表名或者列名,来看看MySQL是在什么地方检查出这些错误的。
比如说,你可以执行“select * from fake_table”,其中的fake_table这个表,在数据库中其实并不存在。
下面是打印出的调用栈。你会注意到,MySQL在准备执行SQL语句的过程中,会试图去打开fake_table表,这个时候编译器就会发现这个表不存在。

你还可以再试一下“select fake_column from departments”这个语句,也一样会查出,fake_column并不是departments表中的一列。

那么,MySQL是如何知道哪些表和字段合法,哪些不合法的呢?
原来,它是通过查表的定义,也就是数据库模式信息,或者可以称为数据字典、元数据。MySQL在一个专门的库中,保存了所有的模式信息,包括库、表、字段、存储过程等定义。
你可以跟高级语言做一下类比。高级语言,比如说Java也会定义一些类型,类型中包含了成员变量。那么,MySQL中的表,就相当于高级语言的类型;而表的字段(或列)就相当于高级语言的类型中的成员变量。所以,在这个方面,MySQL和高级语言做引用消解的思路其实是一样的。
但是,高级语言在做引用消解的时候有作用域的概念,那么MySQL有没有类似的概念呢?
有的。举个例子,假设一个SQL语句带了子查询,那么子查询中既可以引用本查询块中的表和字段,也可以引用父查询中的表和字段。这个时候就存在了两个作用域,比如下面这个查询语句:
select dept_name from departments where dept_no in
(select dept_no from dept_emp
where dept_name != 'Sales' #引用了上一级作用域中的字段
group by dept_no
having count(*)> 20000)
其中的dept_name字段是dept_emp表中所没有的,它其实是上一级作用域中departments表中的字段。
提示:这个SQL当然写得很不优化,只是用来表现作用域的概念。
好。既然要用到作用域,那么MySQL的作用域是怎么表示的呢?
这就要用到Name_resolution_context对象。这个对象保存了当前作用域中的表,编译器可以在这些表里查找字段;它还保存了对外层上下文的引用(outer_context),这样MySQL就可以查找上一级作用域中的表和字段。

图4:MySQL用来表示作用域的对象
好了,现在你就对MySQL如何做引用消解非常了解了。
我们知道,对于高级语言的编译器来说,接下来它还会做一些优化工作。那么,MySQL是如何做优化的呢?它跟高级语言编译器的优化工作相比,又有什么区别呢?
MySQL编译器的优化功能主要都在sql_optimizer.cc中。就像高级语言一样,MySQL编译器会支持一些常见的优化。我来举几个例子。
第一个例子是常数传播优化(const propagation)。假设有一个表foo,包含了x和y两列,那么SQL语句:“select * from foo where x = 12 and y=x”,会被优化成“select * from foo where x = 12 and y = 12”。你可以在propagate_cond_constants()函数上加个断点,查看常数传播优化是如何实现的。
第二个例子是死代码消除。比如,对于SQL语句:“select * from foo where x=2 and y=3 and x”,编译器会把它优化为“select * from foo where x=2 and y=3”,把“x”去掉了,这是因为x肯定是小于y的。该功能的实现是在remove_eq_conds()中。
第三个例子是常数折叠。这个优化工作我们应该很熟悉了,主要是对各种条件表达式做折叠,从而降低计算量。其实现是在sql_const_folding.cc中。
你要注意的是,上述的优化主要是针对条件表达式。因为MySQL在执行过程中,对于每一行数据,可能都需要执行一遍条件表达式,所以上述优化的效果会被放大很多倍,这就好比针对循环体的优化,是一个道理。
不过,MySQL还有一种特殊的优化,是对查询计划的优化。比如说,我们要连接employees、dept_emp和departments三张表做查询,数据库会怎么做呢?
最笨的办法,是针对第一张表的每条记录,依次扫描第二张表和第三张表的所有记录。这样的话,需要扫描多少行记录呢?是三张表的记录数相乘。基于我们的示例数据库的情况,这个数字是8954亿。
上述计算其实是做了一个笛卡尔积,这会导致处理量的迅速上升。而在数据库系统中,显然不需要用这么笨的方法。
你可以用explain语句,让MySQL输出执行计划,下面我们来看看MySQL具体是怎么做的:
explain select employees.emp_no, first_name,
departments.dept_no dept_name
from employees, dept_emp, departments
where employees.emp_no = dept_emp.emp_no
and dept_emp.dept_no = departments.dept_no;
这是MySQL输出的执行计划:

从输出的执行计划里,你能看出,MySQL实际的执行步骤分为了3步:
根据这个执行计划来完成上述的操作,编译器只需要处理大约63万行的数据。因为通过索引查数据相比直接扫描表来说,处理每条记录花费的时间比较长,所以我们假设前者花费的时间是后者的3倍,那么就相当于扫描了63*3=189万行表数据,这仍然仅仅相当于做笛卡尔积的47万分之一。我在一台虚拟机上运行该SQL花费的时间是5秒,而如果使用未经优化的方法,则需要花费27天!
通过上面的例子,你就能直观地理解做查询优化的好处了。MySQL会通过一个JOIN对象,来为一个查询块(SELECT_LEX)做查询优化,你可以阅读JOIN的方法,来看看查询优化的具体实现。关于查询优化的具体算法,你需要去学习一下数据库的相关课程,我在本讲末尾也推荐了一点参考资料,所以我这里就不展开了。
从编译原理的角度来看,我们可以把查询计划中的每一步,看做是一条指令。MySQL的引擎,就相当于能够执行这些指令的一台虚拟机。
如果再做进一步了解,你就会发现,MySQL的执行引擎和存储引擎是分开的。存储引擎提供了一些基础的方法(比如通过索引,或者扫描表)来获取表数据,而做连接、计算等功能,是在MySQL的执行引擎中完成的。
好了,现在你就已经大致知道了,一条SQL语句从解析到执行的完整过程。但我们知道,普通的高级语言在做完优化后,生成机器码,这样性能更高。那么,是否可以把SQL语句编译成机器码,从而获得更高的性能呢?
MySQL编译器在执行SQL语句的过程中,除了查找数据、做表间连接等数据密集型的操作以外,其实还有一些地方是需要计算的。比如:
在研究MySQL的过程中,你会发现上述计算都是解释执行的。MySQL做解释执行的方式,基本上就是深度遍历AST。比如,你可以对代表where条件的Item求值,它会去调用它的下级节点做递归的计算。这种计算过程和其他解释执行的语言差不多,都是要在运行时判断数据的类型,进行必要的类型转换,最后执行特定的运算。因为很多的判断都要在运行时去做,所以程序运行的性能比较低。
另外,由于MySQL采用的是解释执行机制,所以它在语义分析阶段,其实也没有做类型检查。在编译过程中,不同类型的数据在运算的时候,会自动进行类型转换。比如,执行“select'2' + 3”,MySQL会输出5,这里就把字符串'2'转换成了整数。
那么,我们能否把这些计算功能编译成本地代码呢?
因为我们在编译期就知道每个字段的数据类型了,所以编译器其实是可以根据这些类型信息,生成优化的代码,从而提升SQL的执行效率。
这种思路理论上是可行的。不过,目前我还没有看到MySQL在这方面的工作,而是发现了另一个数据库系统PostgreSQL,做了这方面的优化。
PostgreSQL的团队发现,如果解释执行下面的语句,表达式计算所用的时间,占到了处理一行记录所需时间的56%。而基于LLVM实现JIT以后(编译成机器码执行),所用的时间只占到总执行时间的6%,这就使得SQL执行的整体性能整整提高了一倍。
select count(*) from table_name where (x + y) > 100
中国用户对MySQL的用量这么大,如果能做到上述的优化,那么仅仅因此而减少的碳排放,就是一个很大的成绩!所以,你如果有兴趣的话,其实可以在这方面尝试一下!
这一讲我们分析了MySQL做语义分析、优化和执行的原理,并探讨了一下能否把SQL编译成本地代码的问题。你要记住以下这些要点:
我把相应的知识点总结成了思维导图,供你参考:

总结这两讲对MySQL所采用的编译技术介绍,你会发现这样几个很有意思的地方:
关系数据库是通过内置的DSL编译器来驱动运行的软件。那么,你还知道哪些软件是采用这样的机制来运行的?你如果去实现这样的软件,能从MySQL的实现思路里借鉴哪些思路?欢迎在留言区分享你的观点。
如果要加深对MySQL内部机制的了解,我推荐两本书:一本是OReilly的《Understanding MySQL Internals》,第二本是《Expert MySQL》。
© 2019 - 2023 Liangliang Lee. Powered by gin and hexo-theme-book.